什么是域名根服务器?
根服务器主要用来管理互联网的主目录,全世界IPv4根服务器只有13台(这13台IPv4根域名服务器名字分别为“A”至“M”),1个为主根服务器在美国。其余12个均为辅根服务器,其中9个在美国,欧洲2个,位于英国和瑞典,亚洲1个位于日本。
什么是F、I、K、L根镜像服务器
根服务器有13个,分别是ABCDEFGHIJKLM,分别命名,其中F、I、K、L是其中几个根服务器名称。下面介绍下根域名服务器13个的分配情况。

中国中国域名根服务器
6月26日工业和信息化部网站发布了《关于同意互联网域名系统北京市工程研究中心有限公司设立域名根服务器(L根镜像服务器)及斗玩网首发原创域名根服务器运行机构的批复》,同意设立域名根服务器(L根镜像服务器)及成为域名根服务器运行机构。


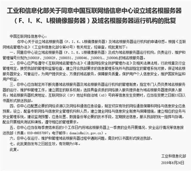
根据工信部的公告,工信部同意中国互联网络信息中心设立域名根服务器(F、I、K、L根镜像服务器)及域名根服务器运行机构,负责运行、维护和管理编号分别为JX0001F、JX0002F、JX0003I、JX0004K、JX0005L、JX0006L的域名根服务器。
工信部要求,中国互联网络信息中心应严格遵守《互联网域名管理办法》《通信网络安全防护管理办法》及相关法律法规、行政规章及行业管理规定,接受我部的管理和监督检查,建立符合我部要求的信息管理系统并与我部指定的管理系统对接,保证域名根服务器安全、可靠运行,为用户提供安全、方便的域名服务,保障服务质量,保护用户个人信息安全,维护国家利益和用户权益。